IZVORI NAPAJANJA U AUDIO TEHNICI
Neki Opšti Praktični Aspekti
IZVORI NAPAJANJA U AUDIO TEHNICI
Dr. Borivoje Jagodić
19 minutes
Neki Opšti Praktični Aspekti #
Izvori napajanja ili ispravljači (kako ih najčešće zovu) su verovatno najjednostavniji sklopovi u audio tehnici. I pored toga se ipak povremeno naiđe na mlade ili manje iskusne samograditelje koji po tom pitanju još uvek pomalo “lutaju” i prave greške. Činjenica da su to stvarno jednostavni sklopovi ne znači automatski da su baš sasvim nevažni odnosno nekritični i da kako god ih uradite neće imati uticaja na krajnje rezultate gradnje. Sa druge strane, naići čete i na strašna “filozofiranja” po pitanju izvora napajanja i njihovog uticaja na zvuk sistema. I jedno i drugo su krajnosti a istina je kao i obično negde između.
U osnovi, svi klasični izvori napajanja za audio sklopove imaju nekoliko zajedničkih komponenata i to su:
- mrežni transformator veće ili manje snage prema potrebama
- zasebne diode ili set dioda u mostnom spoju (GREC) za ispravljanje naizmenicčne struje
- elektrolitski kondenzator (ili više njih)
Imajući u vidu praktičnu primenu i potrebe samograditelja, neću opisivati sve moguće tipove i spojeve ispravljača već ću se zadržati samo na onome što je i u praksi najčešće i najupotrebljivije. To se uglavnom odnosi na tip punotalasnog ispravljanja i dobijanje simetričnog pozitivnog i negativnog jednosmernog napona. Danas su retki poluprovodnički pojačavači pa i predpojačavači koji koriste takozvano jednostruko napajanje. To se najčešće viđa kod cevnih uređaja jer elektronske cevi ili “lampe” ne postoje u “komplementarnoj” varijanti pa je i simetrično napajanje nepotrebno. I neke starije varijante poluprovodničkih pojačala su koristile jednostruko napajanje ali su takva pojačala uvek na izlazu imala poveći elektrolitski kondenzator jer nije moguće priključiti zvučnik direktno na izlaz budući da se kod njih tu nalazi polovina jednosmernog napona napajanja.
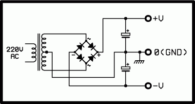
Današnji moderni poluprovodnički izlazni stepeni gotovo bez izuzetka koriste simetrično ili “split” napajanje. U svom najosnovnijem obliku, šema jednog takvog ispravljača je data na sledećoj slici:

Više od 90% današnjih audio pojačala na koja će te naići koriste ovakav tip ispravljačkog stepena jer se pokazalo da je to od prilike najbolji kompromis između performansi, iskorišćenja i isplativosti. U koliko su i samo pojačalo a i ispravljač korektno dizajnirani, nema potrebe za dodavanjem bilo kakve stabilizacije napona posle ovog sklopa. Takav dodatak može značajno da poveća troškove ali i probleme sa raspoloživim prostorom u kutiji. Zato će te stabilizaciju napajanja za izlazne stepene vrlo retko videti kod komercijalnih uređaja čak i dosta visoke klase. Smatra se da dodatna ulaganja nisu u dovoljnoj meri opravdana onim što se time dobija. Svakako, to nikoga ne sprečava da za svoje pojačalo u samogradnji uradi stabilizaciju napajanja izlaznog stepena. Ništa neće pokvariti jedan takav dodatak izuzev brojno stanje novčanica u vašem đepu, a popraviće malo vršnu izlaznu snagu i dinamičke karakteristike. AKO SU I POJAČALO I ISPRAVLJAČ PRAVILNO DIZAJNIRANI nemojte očekivati neki primetan i značajniji uticaj na ostale karakteristike. Za predpojačavačke stepene i stepene sa tonskim kontrolama je apsolutno neophodno da im napajanje bude što kvalitetnije stabilisano i na njih se NE ODNOSI sve ovo do sada rečeno.
Izbor komponenata za ovu standardnu vrstu ispravljača zavisiće od nekoliko faktora kao što su: vaše finansijske mogućnosti (za naše današnje uslove možda preovladjujući faktor), tip i karakteristike izlaznog stepena koji napaja, raspoloživost tj. nabavljivost komponenata na tržistu i u izvesnoj meri i našu ličnu “filozofiju” u gradnji uređaja.
Transformatori #
Transformator je najčešće i gabaritno najveća i najteža komponenta celog uređaja i u dobroj meri diktira veličinu i visinu kutije a i raspored unutar nje. Daleko najbolje rešenje je korišćenje torusnih mrežnih transformatora i to iz više razloga. Nekada smo ih naručivali iz Slovenije ili Nemačke ali su sada već dosta široko nabavljivi kod nas i postoji priličan broj firmi koje će vam ih vrlo kvalitetno uraditi po vašim zahtevima. Potrebnu snagu transformatora će te odrediti u zavisnosti od toga da li će svaki kanal stereo pojačala imati svoj ispravljač (bolja varijanta) ili ste prinuđeni da radite samo jedan zajednički ispravljač, ali i od toga koji je tip izlaznog stepena u pitanju (klasa A ili AB) odnosno kakva je namena pojačala (kućno slušanje ili teži uslovi eksploatacije-diskoteka, žurke, itd). U uslovima “normalnog” kućnog slušanja kada recimo 100W-no pojačalo provodi 90% svog radnog veka na 10-40W snage, dovoljno je po kanalu uzeti trafo od 120W pa čak možda i 100W odnosno duplo više ako je ispravljač zajednički za oba kanala. I kod vrlo poznatih svetskih proizvođaca će te u uređajima srednje pa i donje-više klase naći zajednički ispravljač sa transformatorom snage 1,5 x snaga JEDNOG audio kanala, jer se upravo računa na taj faktor 10-40% u normalnoj upotrebi, a troškovi proizvodnje su za njih jedan od primarnih faktora. Ako pravite baš beskompromisnu “mašinu” preporučujem barem faktor x2. Ovo uglavnom važi za pojačala koja rade u klasi AB dok se za izlazne stepene u klasi A od strane većeg broja priznatih konstruktora preporučuje snaga transformatora od 5x pa i do 7x snaga izlaznog stepena. Dakle za 20W-ni stepen u klasi A odaberite transformator snage barem 100W tj. dvostruko više za stereo verziju sa zajedničkim ispravljačem.
Torusni transformatori su za istu zadatu snagu uvek manjih dimenzija i težine od klasičnih E-I ili C jezgara, a imaju i manje rasipno polje pa se smanjuje i mogućnost zračenja mrežne frekvence na okolnu elektroniku. Jedini eventualni “minus” ovog tipa transformatora je dosta velika inicijalna struja u momentu uključenja ali če te retko naići na taj problem jer je uglavnom izražen kod transformatora veće snage (400-500W pa naviše) kakvi se retko koriste za standardne kućne sisteme. U tim se slučajevima najčešće i izbegava standardno napajanje već se rade SMPS napajanja tj. popularni “šviceri” kako ih kod nas zovu.
Kada naručujem transformator, uvek zahtevam da mi se primar uradi sa nekoliko izvoda u razmacima po 10V počev od 200V pa do 240V. Razlog je to što napon gradske mreže nije svuda isti a tako će te imati i dodatnu fleksibilnost da malo menjate sekundarni napon u zavisnosti od izvoda na primaru koji koristite. Ipak, pazite da ne preterate jer ako vam je napon mreže 230V a vi namerno koristite izvod za 200V, dobićete veći napon na sekundaru i više snage iz pojačala (ako može to da izdrzi) ali je verovatno da taj trafo neće predugo trajati posebno ako tražite da pojačalo duže vremena naporno radi. U koliko ste predvideli da vam se u istoj kutiji nalazi i predpojačalo sa tonskom kontrolom ili sl., uvek nastojte da naručite poseban dupli namotaj tankom žicom za napajanje predstepena za koje će te onda uraditi zasebno ispravljanje i stabilizaciju. Još bolje je da za predstepene uzmete zaseban mali transformator reda 10-20W, ali tu odluku če već diktirati vaše finansijske mogućnosti.
Diode & Grecevi #
Za ispravljanje naizmenične struje i napona sa sekundara transformatora, se koriste poluprovodničke diode ili setovi dioda u mostnom spoju popularno poznati kao “grec”. Danas više stvarno nema ni potrebe ni opravdanja za korišćenje zasebnih dioda u stepenu za ispravljanje jer su fabrički “grec” spojevi skoro svuda nabavljivi i vrlo pristupačne cene. Imajući to u vidu, smatram da nema razloga da se mnogo upuštam u problematiku i međuzavisnosti parametara dioda i ostatka ispravljača. Dovoljno je da znate da treba odabrati “grec” za napon barem 3x veći od ukupnog napona sekundara i struju minimalno 2x veću a bolje je 4x veću od maksimalne struje koja će se tražiti od ispravljača. Većina ispravljača ima elektrolite popriličnog ukupnog kapaciteta, pa ne treba zaboraviti da su oni u momentu uključenja “prazni” te se praktično kad je “grec” u pitanju, ponašaju kao kratak spoj na masu, tj. u tom momentu će “povući” i nekoliko desetina ampera, pa diode u “grec”-u to moraju da izdrže. U praksi će vam sve moguće situacije i potrebe zadovoljiti “grec” od 400V/35A kakav ja najčešće koristim jer je razlika u ceni u odnosu na neki malo manji tako beznačajna da ne vidim svrhu dubljeg razmišljanja o tome. Ovi su elementi najčešće u četvrtastom metalnom kučištu sa velikom rupom za šraf za montažu, i treba ih uvek montirati na veću metalnu površinu uz korišćenje silikonske termo-paste zbog boljeg hlađenja. Kod pojačala više klase ja uvek dodajem još 6 blok kondenzatora i to 4 komada od 100nF/250V MKT između svih priključaka “greca” tako da se po jedan nalazi paralelno priključen svakoj od dioda u “grec”-u. Ostala dva od po 470nF do 680nF/250V MKT dodajem paralelno elektrolitima u pozitivnoj i negativnoj grani i glavna im je svrha da sentiraju induktivnu komponentu elektrolita na višim frekvencama kako to ne bi podizalo izlaznu impedansu ispravljača.
Postoji POGREŠAN trend u zadnje vreme da se za ispravljačke diode predlažu i koriste što brže diode. Za to nema nikakvog opravdanja jer je i najsporija dioda na svetu još uvek mnogo brža nego što je to potrebno za ispravljanje 50Hz struje. veoma brze diode imaju mnogo nagliju promenu iz stanja provođenja u neprovodno stanje pa to stvara povećan nivo stvaranja i radijacije viših harmonika. Čak je poželjno sasvim suprotno - već postojeće diode bi trebalo još dodatno usporiti a ne ubrzati, i to usporavanje se delimično postiže dodavanjem blokova od oko 100nF (kao što sam maločas rekao) paralelno svakoj diodi u grecu. Ovi kondenzatori na taj način smanjuju nivo harmonika koji nastaju u diodama u toku rada. Naći će te to tako urađeno u većini vrhunskih pojačala a i dobar deo svetski poznatih konstruktora (jedan od njih je i Nelson Pass na primer) zastupaju isti stav.
Elektrolitski kondenzatori #
Ništa manje važan deo svakog ispravljača su i elektrolitski kondenzatori. Izgleda da najveće nedoumice i pogrešna verovanja postoje baš u vezi njihove upotrebe i karakteristika. Držeći se principa koji važi za ceo moj WEB-sajt, neću mnogo teoretisati. U praksi je bitno da znate samo nekoliko stvari: u principu, nikada nije “mnogo” kapaciteta ali i to ima neke razumne granice i praksa je nebrojeno puta potvrdila da je i za zahtevnija pojačala dovoljno oko 2000-3000uF po grani i po svakom amperu struje koja se troši iz ispravljača. Dakle, ako pojačalo ima maksimalnu struju od recimo 5 ampera dovoljno je po 10,000-15,000uF po grani napajanja, a pošto je napajanje simetrično trebaće dakle 2 x 10-15000uF. Ovo važi za pojačala u klasi AB dok za ona u klasi A mnogi eminentni svetski dizajneri preporučuju 4-7000uF po amperu, mada ja lično smatram da nema potrebe ići preko te njihove donje granice tj. oko 4000uF po amperu. Naići će te i na nerazumna preterivanja u stilu “barem 100,000uF po grani” što po meni nema nikakvo logično ili naučno opravdanje.
Drugi važan faktor na koji treba da obratite pažnju je i činjenica da će te uvek imati bolje krajnje rezultate ako koristite 5 elektrolita po 2200uF vezanih paralelno, nego jedan od 10000uF. Ta kombinacija je čak i finansijski povoljnija a jedina negativna strana je što će to fizički zauzimati vise prostora. Svakako ne treba preterivati ni u tom pravcu pa poči od logike da je onda još bolje uzeti 100 komada od 100uF! Smatram da nije praktično ići ispod vrednosti od 1000uF po kondenzatoru a ja najčešće koristim ili kombinacije od 2200uF ili od 4700uF.
Ako imate mogućnosti, trudite se da za kvalitetne konstrukcije koristite elektrolite kojima je dozvoljena radna temperatura 105°C (to je standardna vrednost) jer su pouzdaniji, kvalitetniji i dugotrajniji. Oni nisu tako česti u prodaji ali se mogu naći uz malo truda.
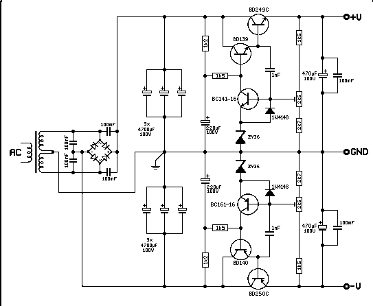
Veoma važna stvar u gradnji svakog ispravljača a posebno onih koji napajaju audio uređaje je i način kako ste izveli povezivanje. Možete izvrsno dizajnirati sklop i nabaviti najbolje komponente, ali to neće vredeti ništa ako ste pogrešno to povezali. Pri tom ne mislim da ste recimo okrenuli elektrolit naopako i slično, već na način povezivanja među komponentama a posebno način izvođenja “umašivanja” tj. povezivanja na masu. Kao i uvek, slika če vam to bolje objasniti nego dve strane teksta.

PAZITE!!! I "minusi" levog i desnog zvučnika idu ZASEBNO i direktno i najkraćim putem takođe u tu centralnu tačku između elektrolita a NE na pločicu svog kanala ili najbližu šasiju!!!
Uvek pazite i na debljinu kablova kojima vršite “ožičavanje” ispravljača i dovođenje napajanja na izlazne stepene kao i veze za zvučnike između pločica izlaznih stepena i buksni na zadnjoj ploči uređaja. Za pojačala manje snage (do 40-50W) mogu “na tesno” da “prođu” kablovi preseka 1,5 kvadrata mada ni tada ne savetujem tako tanke kavlove. Ušteda od 10-15 dinara nije vredna toga!!! Mislim da je neozbiljno ići ispod 2,5 kvadrata a kao optimalno savetujem 3,5-4 kvadrata. Normalno, za ožičenje uređaja se uvek podrazumevaju ličnasti fleksibilni kablovi sa PVC izolacijom a nikada sa punom bakarnom žicom kao za kućne instalacije!
Stabilizacija napona #
Ako baš imate volje, vremena i novca možete svoju konstrukciju “oplemeniti” dodavanjem stabilizacije napona pozitivne i negativne grane napajanja. Ranije sam već rekao da smatram da to nije potrebno u većini slučajeva, ali ako baš radite vrhunsko pojačalo, ovaj dodatak sigurno neće ništa pokvariti… čak suprotno! Stabilizatori za ovu svrhu se u osnovi ni po čemu bitno ne razlikuju od standardnih rešenja. Postoji veliki broj dobrih rešenja pa je nemoguće da vam sva ovde predstavim. Zato sam odabrao nekoliko rešenja koja sam više puta upotrebljavao i verujem da će zadovoljiti većinu situacija. Dvostruki stabilizator za nešto manje zahteve i u jednoj od najjednostavnijih formi je dat na sledećoj slici:

Ovaj jednostavan sklop radi sasvim lepo ako je dobro dimenzionisan. Izlazni napon je određen naponom korišćene Zener diode i biće za nekih 0,7V manji od njega zbog pada napona na spoju B-E rednog tranzistora. Budući da su ovde korisceni Darlington tranzistori koji se sastoje praktično od pobudnog i izlaznog tranzistora u istom kučištu, treba računati na pad napona kroz dva spoja B-E pa će izlazni napon biti 1,2-1,4V manji od napona Zenerice. Ja sam na šemi to “zaokruzio” a pravi napon ce biti oko 45,5V. Korisceni su Darlington tranzistori jer imaju mnogo veće strujno pojačanje od običnih bipolarnih što je u ovom spoju važno. Ako redni tranzistori treba da “kontrolišu” kroz sebe struju od recimo 5A, klasični bipolarni tranzistori sa nekim prosečnim strujnim pojačanjem reda 20-80 će tražiti 250-600mA struje baze da bi to odradili. Tako velika struja bi dakle morala da se propusti i kroz Zenericu što sa standardnim tipovima nije moguće. Dakle treba nam tranzistor sa mnogo većim strujnim pojačanjem i rešenje su upravo Darlington tranzistori koji u ovoj klasi snage i kolektorske struje obično imaju strujno pojačanje “b” oko 1000 pa će za regulaciju kolektorske struje od 5A tražiti struju baze od 5A:1000=5mA. Zener diodi treba takođe obezbediti nekih 3-5mA pa se iz zbira te dve struje može izračunati vrednost otpornika kroz koji te dve struje prolaze. Korišćeni transformator je imao 2x40V na sekundaru, pa je napon na glavnim elektrolitima u mirovanju 1,4 puta veći od napona sekundara tj. oko 56V (u svakoj grani razume se). Pad napona na otporniku će dakle biti: ulazni napon - napon Zenerice a to je 56V-47V=9V. Odatle se vrednost otpornika lako racuna po Omovom zakonu kao 9V: 0,01A=900Ω. Slobodno uzmite prvu veću ili manju standardnu vrednost tj. 820Ω ili 1KΩ.
Za situacije u kojima je važno da stabilizacija a i ostale karakteristike budu što bolje, neophodne su određene modifikacije koje šemu čine malo komplikovanijom mada ne preterano. Šemu jednog takvog dvostrukog stabilizatora koji sam radio za izlazni napon od 55V vidite na sledećoj slici:

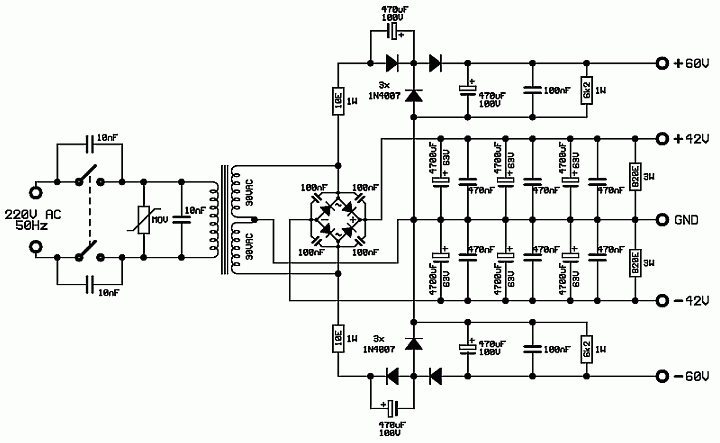
Svakako, ista šema uz izvesne manje izmene vrednosti komponenata je sasvim primenjljiva za bilo koji drugi napon. Nema tu ničeg posebnog niti specifičnog i ova i mnoge slične šeme se rade već više decenija pa nema potrebe izmišljati “rupu na saksiji”. Za praktičnu upotrebu je bitno voditi računa o nekoliko stvari: oba redna tranzistora (BD249/250) je potrebno hladiti mada zahtevi nisu veliki jer je kod dobro dizajniranog ispravljača disipacija na njima relativno mala. Ako na izlazu treba da se dobije stabilisan napon od 55V znači da ulazni napon na glavnim elektrolitima nikada nebi smeo da pada ispod 60V jer je rednim tranzistorima za dobru stabilizaciju potrebno (u bilo kom momentu) barem 3-5V razlike ulaznog i izlaznog napona. Ne zaboravite da se to uglavnom odnosi na momente kada je potrošnja najveća pa će napon na glavnim elektrolitima biti viši kada pojačalo miruje tj. nema signala pa “vuće” samo mirnu struju. Najmanji napon neopterećenog sekundara koji zadovoljava je oko 2x46..48V AC jer će na elektrolitima u mirovanju tada biti oko 1,4 puta veći jednosmerni napon tj. oko 64..67V. Ako su transformator i glavni elektroliti dobro dimenzionisani, neće na njima ni kod najvećih struja napon padati ispod nekih 60V što zadovoljava raniji uslov. Disipacija na rednim tranzistorima je najveća kada je struja kroz njih najveća i ako pojačalo “vuće” recimo 5A pri razlici ulaznog i izlaznog napona od 5V (60V-55V=5V) disipacija će biti oko 25W što će izabrani redni tranzistori lako podneti čak i sa manjim hladnjacima. Ja sam u slučaju ovog dizajna koristio trafo sa 2x50V AC sekundarima a redne tranzistore montirao (normalno sa “liskunom” i pastom) na unutrašnji zid kutije pojačala i uvek su “mrtvi hladni” bez obzira na struju.
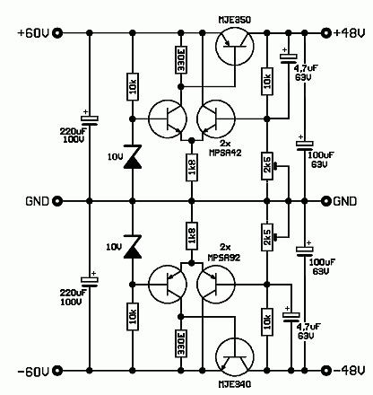
Postoje pojačala kod kojih se za napajanje koriste dva različita napona, jedan niži ali za veću struju i njime se napajaju izlazni tranzistori ili FET-ovi, i drugi koji je obično višeg napona za nekih 5 do 10V ali za mnogo manju struju jer se njime obično napajaju svi predstepeni u tom pojačalu, a svi oni zajedno retko kada če tražiti više od 20-30mA ili možda i do 50mA najviše. Za dobijanje ovakva dva odvojena napajanja se koriste uglavnom tri praktična rešenja. Ili se za taj viši pomoćni napon male struje nabavlja zaseban mali transformator i radi relativno klasičan ispravljač-stabilizator, ili se prilikom naručivanja ili pravljenja glavnog transformatora uradi i pomoćni namotaj tankom žicom za ovaj viši napon, ili se koristi sistem umnožavanja napona kojim se napon postojećeg snažnog sekundara koji se već koristi za izlazne tranzistore, umnožava (najčešće udvaja) i posle dodatno stabiliše. Ovo je sigurno ekonomski najisplatljivije rešenje mada je ipak za nijansu lošije od prva dva. U praksi verovatno i nećete videti nikakvu razliku u funkcionisanju pojačala, i ja ovu treću varijantu često koristim. Jedno takvo rešenje kakvo ja koristim je dato na sledećoj slici, a prvi put sam je video na jednoj šemi koju je dao čuveni veliki majstor Nelson Pass:

Od ovako dobijenog napona ne možete očekivati mnogo struje a na sreću za ovu namenu nije ni potrebna. U ovom konkretnom slučaju taj pomoćni napon je trebalo da bude stabilisanih +/-48V pa su iza ovih +/-60V sledila dva mala stabilizatora da svaku granu “spuste” i stabilišu na potreban napon. Jedno od rešenja je dato i na sledećoj slici:

Svakako, isti ovakav stabilizator se može koristiti i kada se pomoćno napajanje dobija iz zasebnog transformatora ili zasebnog namotaja na glavnom transformatoru. Stabilizacija pomoćnog napajanja se može izvesti i sa standardnim 1Amp fiksnim ili promenjljivim integrisanim stabilizatorima kao što su recimo oni iz 78**/79** serije ili LM317/LM337 tipa. Tada će zbog viših ulaznih i izlaznih napona nego što ta kola mogu da podnesu, biti neophodno da se njihovi izvodi koji normalno idu na masu, “podignu” od mase pomoću neke Zener diode odgovarajućeg napona. Takođe morate pri tom paziti da na ulaz ne dovedete prevelik napon jer recimo stabilizator 7824 za 24V može na ulazu podneti najviše 36V a nikada ne treba ići preblizu tih granica. Ako u seriju sa GND izvodom od 7824 stavite Zenericu od 24V, dobićete na izlazu stabilisanih +48V ali ulazni napon ne sme biti veći od oko 55..57V jer će tada na zenerici biti 24V a na ulazu stabilizatora (u odnosu na njegovu masu) oko 31..33V. Mnoga takva rešenja se nalaze na nebrojeno puno mesta na WEB-u pa ih ovde neću dalje razrađivati.
Zaštita izlaznih tranzistora #
Jedna od velikih “boljki” kod snažnih audio stepena je i zaštita skupih izlaznih tranzistora ili MOSFET-ova od pregorevanja usled prevelike struje, a što može nastati iz mnogo različitih razloga. Nebrojeno puta ćete čuti da su izlazni elementi “najbrži i najskuplji osigurači” što će reći - kakav god osigurač da stavite, u momentu kvara će MNOGO pre njih već pregoreti izlazni tranzistori ili FET-ovi. Dakle, dobra zaštita je podjednako važna i kod dugotrajnog rada pojačala štiteći ga u toku njegovog radnog veka ali je takođe važna i vrlo korisna za samograditelja u fazi testiranja novih tek završenih projekata jer je tada nemoguće znati hoće li kod prvog uključenja sve biti kako treba ili ne.
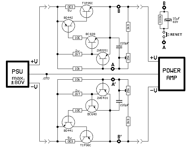
Dakle, treba nam nešto što će biti pouzdanije i, što je najvažnije, mnogo brže od klasičnih osigurača da bi na tom mestu imalo neku svrhu i stvarno bilo sposobno da zaštiti sklopove koje napaja. Ovo rešenje nije originalno moje a za njega znam već više od 30 godina i često sam ga koristio ali dugo nisam mogao da ponovo pronađem šemu među svojom dokumentacijom da bih je preneo na PC i tako omogućio da se pojavi na sajtu. To je sada odrađeno i na donjoj slici imate dvostruki elektronski osigurač koji je moguće kontinualno podesiti da “isključuje” pri strujama od nekih 100mA pa do 4…6A.

Za potrebe ugradnje u samo pojačalo treba koristiti trimere od 25k, a za potrebe eksperimenata je bolje umesto trimera predvideti na tom mestu klasičan potenciometar (i to tandem tj. stereo) da bi se često podešavanje moglo komfornije i jednostavnije obavljati jednim “dugmetom”.
NEKOLIKO NAPOMENA:
- Kao i klasični osigurač i ovaj ima samo dva kontakta, ali za razliku od klasičnog, kod njega nije svejedno kako se okrene!!! Mora uvek biti vezan baš ovako kao na šemi!
- Ako se u toku rada ovakav osigurač aktivira, treba na minut-dva isključiti pojačalo pa onda ponovo uključiti. Ako je sve OK sa pojačalom tj. ako se osigurač aktivirao zbog nekog pika signala a ne zbog pokušaja pregorevanja neke komponente, pojašalo će nastaviti sa normalnim radom jer se ovaj osigurač sam resetuje kada se isprazne glavni elektroliti u ispravljaču.
- Komponente se gotovo ne greju u toku rada osim glavnih rednih tranzistora TIP35C/36C, i otpornika od 0,3oma i 2k7, ali i to je vrlo umereno. Ipak redni tranzistori bi trebali da budu na omanjim hladnjacima ili pričvršćeni negde na limu kutije ali tada svakako pazeći da su od kutije dobro izolovani jer im se na kolektorima nalazi pun napon napajanja!
- Iza ovih osigurača NE TREBA da se u izlaznim stepenima nalaze nikakvi kondenzatori jer može izazvati nestabilnosti.
- U radu se elektronski osigurač ponaša vrlo slično klasičnom tj. sve do granične struje na koju je podešen on će bez većeg slabljenja (pad napona od ulaza do izlaza nije veći od 1,6V i dosta je stalan) propustati ulazni napon a pri prekoračenju će vrlo naglo prekinuti provođenje baš kao i kad pregori osigurač, samo što će to uraditi toliko brzo kako to samo poluprovodnici mogu a ne sporo kao klasičan osigurač. To je poželjna osobina ali imajte na umu da kod snažnih pojačala može praviti probleme za iznenadnim vrhovima struje kod jakih impulsa jer ovakvi sklopovi ne “umeju” da “prepoznaju” da se radi samo o trenutnoj struji dok je neka srednja-prosečna ispod njihovog praga reagovanja. Zato se može događati da ovi osigurači cesce “izbacuju” kod izraženih pikova signala na većim snagama. Tu se ne može ništa učiniti jer se baš i tražilo da osigurač bude barem tako “brz” kao i komponente koje štiti. Ako ga usporimo da bi “zažmurio” na povremene visoke pikove signala, onda ga vraćamo na osobine klasicnih osigurača po pitanju brzine reagovanja, pa praktično ništa nismo dobili?! Jedino rešenje je ili da bude podešen na nešto veću struju nego što očekujemo kao vršnu vrednost za nominalnu snagu tog pojačala ili da se uvek suzdržavamo od “šrafljenja do daske”!
- Ako se koristi kao zaštita na stolu za testiranje novih samogradnji, zgodno mu je dodati mogućnost ručnog momentalnog resetovanja da ne bi svaki put kad “izbaci” morali sve da gasimo i čekamo da se sam resetuje. Da bi to postigli treba ubaciti između tačaka A i B kao i A’ i B’ onaj mali dodatak nacrtan u gornjem desnom uglu šeme.